浙大邵逸夫医院张松英/戴永东/周枫团队Advanced Science发文,为子宫内膜异位症相关不孕挖掘新治疗靶点!-自主发布-资讯-生物在线

浙大邵逸夫医院张松英/戴永东/周枫团队Advanced Science发文,为子宫内膜异位症相关不孕挖掘新治疗靶点!

作者:山东维真生物科技有限公司 2025-10-20T00:00 (访问量:22286)

子宫内膜异位症(EM)是育龄女性常见疾病,在不孕女性中发病率为20%-50%,EM患者不孕风险是无EM者的4 倍,但EM相关不孕机制尚未完全阐明,目前认为卵泡发育异常和卵母细胞质量下降是主要诱因。氧化应激是导致EM患者卵泡发育异常和卵母细胞质量降低的重要因素,可通过抑制线粒体功能、干扰脂质代谢、加速颗粒细胞(GCs)衰老等损害卵母细胞数量和质量;GCs作为卵泡重要组成,通过缝隙连接和旁分泌为卵母细胞提供营养和能量,其衰老与EM相关不孕密切相关。

2025年8月,浙江大学医学院附属邵逸夫医院张松英、戴永东、周枫共同通讯在Advanced Science (IF 14.1)在线发表题为“EETs Reduction Contributes to Granulosa Cell Senescence and Endometriosis-Associated Infertility via the PI3K/AKT/mTOR Signaling Pathway”的研究论文。首次系统阐明EM相关不孕中的氧化脂质谱,明确14,15-EET的抗GC衰老作用,揭示 ROS-EZH2/H3K27Me3-EPHX2-EET恶性循环机制,为EM相关不孕提供新治疗靶点,并证实了TPPU和BEZ-235的潜在治疗价值。

·  维真助力·

基因信息

EZH2:组蛋白甲基转移酶

EPHX2:可溶性环氧化物水解酶

病毒产品

LV-sh-EZH2、LV-sh-EPHX2、LV-sh-NC ;

LV-EZH2、LV-EPHX2、LV-NC

感染细胞

小鼠卵巢颗粒细胞(mGC)

MOI

10

WB检测LV-sh-EZH2、LV-sh-EPHX2的敲低效果

研究结果

1、Ezh2活性降低通过减少Ephx2基因启动子的H3K27Me3修饰上调EPHX2表达水平

研究人员通过对不孕妇女的卵泡液(FF)、腹膜液 (PF) 和卵巢颗粒细胞 (GC) 进行LC-MS/MS分析,发现氧化脂质14,15-EET水平在EM患者中显著下降,并与IVF结局呈正相关。使用14,15 EET预处理可通过提高mGCs的抗氧化能力和ATP水平,减轻过度氧化应激引起的线粒体功能障碍和ROS诱导的卵巢GC衰老。EETs由花生四烯酸(AA)经细胞色素P450单加氧酶(如CYP3A5)合成,再通过可溶性环氧化物水解酶(EPHX2)代谢为低活性的DHETs。研究发现,EM-GCs与Con-GCs中,CYP3A5的mRNA表达水平无显著差异;但EPHX2的mRNA和蛋白表达水平均显著升高,提示EM患者卵泡液中EETs减少源于EPHX2介导的代谢增加,而非合成异常。EM-GCs中,组蛋白甲基转移酶EZH2的蛋白表达水平显著低于Con-GCs,同时其催化产生的抑制性组蛋白修饰标志物H3K27Me3水平也显著下降;而细胞衰老标志物蛋白P21的表达水平显著升高,暗示EZH2/H3K27Me3下调与EM-GCs衰老及EPHX2上调存在关联。通过慢病毒介导的Sh-EZH2敲低mGCs中EZH2表达后,qRT-PCR结果显示Ezh2 mRNA水平显著降低,而Ephx2 mRNA水平显著升高;Western blot同样证实Sh-EZH2处理组的EZH2蛋白水平降低,EPHX2蛋白水平显著升高。ChIP-PCR进一步验证H3K27Me3与EPHX2启动子的结合,表明EM-GC中Ezh 2活性下降导致Ephx2启动子区域基于H3K27Me3的组蛋白甲基化减少,从而导致EPHX2蛋白表达水平增加,促进14,15-EET代谢,最终降低EM卵泡中14,15-EET水平。

EZH2/H3K27Me3组蛋白甲基化降低导致EM-GCs中EPHX2表达水平升高

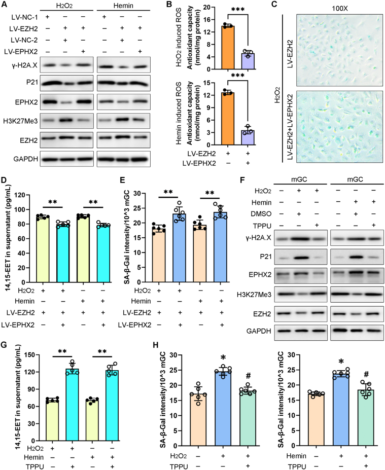
2、EPHX2过表达加剧卵巢GC衰老,而其抑制剂TPPU减轻ROS诱导的细胞衰老

在诱导氧化应激后过表达EZH2,导致EPHX2和衰老标记蛋白的表达水平降低。有趣的是,在氧化应激条件下,EPHX2敲低上调EZH2/H3K27Me3表达水平,但抑制衰老标记蛋白表达水平。此外,EPHX2敲低显著升高14,15-EET浓度,并逆转ROS诱导的GC衰老表型。进一步在体外过表达EPHX2会加剧GCs衰老,而其特异性抑制剂TPPU可通过上调EETs水平,缓解ROS诱导的GCs衰老。接下来,研究团队建立EM小鼠模型,探索了TPPU处理(验证了无明显毒性)是否可以影响体内细胞衰老,结果显示TPPU可上调EM小鼠GCs中EETs、EZH2及H3K27Me3水平,降低EPHX2及衰老标记蛋白的表达水平。这些数据表明TPPU在减轻体内mGC衰老中的重要作用,该功能可能通过上调EET水平来实现。进一步研究证实TPPU处理可延缓EM小鼠生育能力下降,通过调控卵巢微环境,显著改善卵丘-卵母细胞复合体(COC)的扩张异常,并抑制卵母细胞中活性氧的积累。

EPHX2过表达加重mGC衰老,而TPPU在体外挽救ROS诱导的细胞衰老

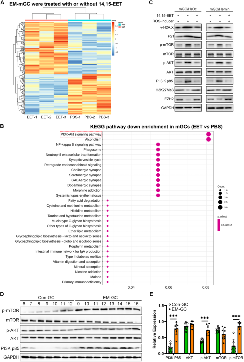
3、14,15-EET通过抑制EM中PI3K/AKT/mTOR信号通路的过度激活来减轻GC衰老

对EM-mGCs和Con-mGCs的卵巢GCs进行RNA测序,基因集富集分析显示,与 Con-mGCs相比,EM-mGCs中衰老和细胞衰老相关基因集显著富集,同时PI3K-Akt信号通路和mTOR信号通路被显著激活。为明确PI3K/AKT/mTOR通路在14,15-EET抗衰中的核心作用,在14,15-EET预处理并诱导氧化应激的mGCs中,使用AKT特异性激活剂 SC79重新激活 AKT。结果显示,SC79 处理后,衰老标志物蛋白表达水平显著回升,细胞衰老表型再次出现,证实14,15-EET对GC衰老的缓解作用依赖于对PI3K/AKT/mTOR通路的抑制。进一步用14,15-EET处理EM来源的mGC后,RNA-seq和KEGG分析显示,PI3K-AKT信号通路的富集程度显著降低。Western blot验证,在氧化应激条件下,14,15-EET预处理能有效抑制PI3K p85、p-AKT和p-mTOR的过度激活。这些结果共同表明PI3 K/AKT/mTOR信号通路在EM相关不育中的重要作用,这意味着14,15-EET可能通过抑制EM-GC中该通路的过度激活而起作用。在EM小鼠模型及体外实验中,双靶点I类PI3K/mTOR抑制剂BEZ-235通过抑制PI3K/AKT/mTOR信号通路过度激活,显著缓解GCs衰老,并改善COC扩张异常。

14,15-EET通过抑制PI3K-AKT-mTOR信号通路过度激活挽救ROS诱导的mGC衰老

研究结论

本研究首次阐明ROS-EZH2/H3K27Me3-EPHX2-EET这一反馈环路形成了一个恶性循环,该循环可促进卵巢颗粒细胞衰老,并参与子宫内膜异位症相关不孕的发生发展。14,15-EET可通过抑制EM-GCs中PI3K-AKT-mTOR信号通路的异常激活,缓解颗粒细胞衰老并改善生育能力。

山东维真生物科技有限公司 商家主页

地 址: 高新区港源四路416号

联系人: 展经理

电 话: 400-077-2566

传 真: 0531-88896821

Email:market@wzbio.cn

相关咨询

IF 52.7 突破性发现!香港大学徐爱民等团队合作揭秘Piezo1在骨质疏松中的保护机制 (2025-12-01T00:00 浏览数:2247)

顶刊速递:深圳大学孔祥臣团队揭秘揭秘 β 细胞衰竭 “密码”,为抗糖添新招!(AAV8-Insulin1胰腺) (2025-11-24T00:00 浏览数:4759)

「核心工具解析」AAV:解锁阿尔茨海默症造模研究的关键助力 (2025-11-17T00:00 浏览数:6210)

IF14.1|武大人民医院夏中元教授揭示巨噬细胞ARID3A/THBS1/CD47轴可减轻心脏移植损伤(内有福利活动) (2025-11-11T00:00 浏览数:10185)

周琪院士领衔!中国科学院大学团队开发精准绞杀RAS-突变癌细胞的RACK系统(AAV-瘤内注射) (2025-11-03T00:00 浏览数:17654)

Adv. Sci. 深圳市人民医院龙厚清、彭松林发现piRNA-AGAPIR可以增强退行性颈椎病减压后的血管生成(AAV-BI30-脊髓内皮细胞)) (2025-10-27T00:00 浏览数:17089)

浙大邵逸夫医院张松英/戴永东/周枫团队Advanced Science发文,为子宫内膜异位症相关不孕挖掘新治疗靶点! (2025-10-20T00:00 浏览数:22286)

IF 14.1│ 山大齐鲁医院联合北大人民医院揭示SMYD3-SREBP1-CD47轴促进透明细胞肾细胞癌免疫逃逸机制 (2025-10-13T00:00 浏览数:20543)

IF 11.7阜外医院聂宇团队揭示PTMA调控心肌细胞增殖和心脏修复 (2025-10-09T00:00 浏览数:24593)

Nature子刊|上海交通大学医学院附属第一人民医院李俊/刘少稳团队揭示MacroD1调控心脏败血症耐受的机制 (2025-09-28T00:00 浏览数:22427)

ADVERTISEMENT